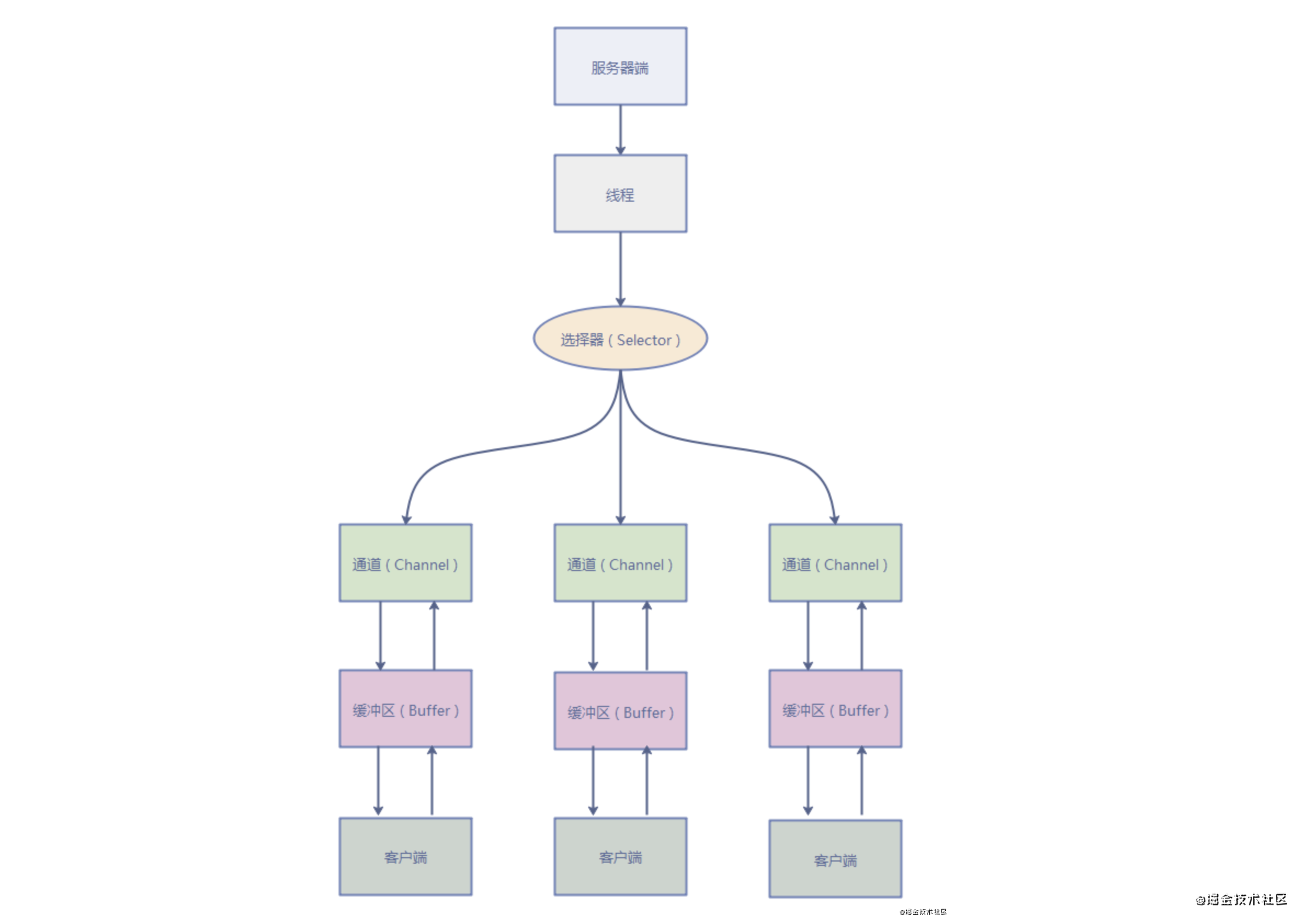
NIO也叫非阻塞IO,于Java1.4中引入, 可以看作是 I/O 多路复用模型
IO 多路复用模型中,线程首先发起 select 调用,询问内核数据是否准备就绪,等内核把数据准备好了,用户线程再发起 read 调用。read 调用的过程(数据从内核空间->用户空间)还是阻塞的。
IO 多路复用模型,通过减少无效的系统调用,减少了对 CPU 资源的消耗。

Java 中的 NIO ,有一个非常重要的选择器 ( Selector ) 的概念,也可以被称为 多路复用器。通过它,只需要一个线程便可以管理多个客户端连接。当客户端数据到了之后,才会为其服务。

其主要构成有三部分,Channels、Buffers、Selectors,下面挨个讲解
Java NIO的通道类似流,但又有些不同:
这些是Java NIO中最重要的通道的实现:
下面是一个使用FileChannel读取数据到Buffer中的示例:
RandomAccessFile aFile = new RandomAccessFile("data/nio-data.txt", "rw");
FileChannel inChannel = aFile.getChannel();
ByteBuffer buf = ByteBuffer.allocate(48);
int bytesRead = inChannel.read(buf);
while(bytesRead != -1) {
System.out.println("Read "+ bytesRead);
buf.flip();
while(buf.hasRemaining()){
System.out.print((char) buf.get());
}
buf.clear();
bytesRead = inChannel.read(buf);
}
aFile.close();
使用Buffer读写数据一般遵循以下四个步骤:
flip()方法是将buffer写模式转换为读模式,在读模式下,可以读取之前写入到buffer的所有数据。
一旦读完了所有的数据,就需要清空缓冲区,让它可以再次被写入。有两种方式能清空缓冲区:调用clear()或compact()方法。clear()方法会清空整个缓冲区。compact()方法只会清除已经读过的数据。任何未读的数据都被移到缓冲区的起始处,新写入的数据将放到缓冲区未读数据的后面。
RandomAccessFile aFile = new RandomAccessFile("data/nio-data.txt", "rw");
FileChannel inChannel = aFile.getChannel();
//create buffer with capacity of 48 bytes
ByteBuffer buf = ByteBuffer.allocate(48);
int bytesRead = inChannel.read(buf); //read into buffer.
while (bytesRead != -1) {
buf.flip(); //make buffer ready for read
while (buf.hasRemaining()) {
System.out.print((char) buf.get()); // read 1 byte at a time
}
buf.clear(); //make buffer ready for writing
bytesRead = inChannel.read(buf);
}
aFile.close();
Buffer的capacity,position和limit
为了理解Buffer的工作原理,需要熟悉它的三个属性:

capacity
作为一个内存块,Buffer有一个固定的大小值,也叫“capacity”.你只能往里写capacity个byte、long,char等类型。一旦Buffer满了,需要将其清空(通过读数据或者清除数据)才能继续写数据往里写数据。
position
当你写数据到Buffer中时,position表示当前的位置。初始的position值为0.当一个byte、long等数据写到Buffer后, position会向前移动到下一个可插入数据的Buffer单元。position最大可为capacity – 1.
当读取数据时,也是从某个特定位置读。当将Buffer从写模式切换到读模式(调用flip()方法),position会被重置为0. 当从Buffer的position处读取数据时,position向前移动到下一个可读的位置。
limit
在写模式下,Buffer的limit表示你最多能往Buffer里写多少数据。 写模式下,limit等于Buffer的capacity。
当切换Buffer到读模式时, limit表示你最多能读到多少数据。因此,当切换Buffer到读模式时,limit会被设置成写模式下的position值。换句话说,你能读到之前写入的所有数据(limit被设置成已写数据的数量,这个值在写模式下就是position)
Buffer的分配
要想获得一个Buffer对象首先要进行分配。 每一个Buffer类都有一个allocate方法。下面是一个分配48字节capacity的ByteBuffer的例子。
ByteBuffer buf = ByteBuffer.allocate(48);
向Buffer写数据
写数据到Buffer有两种方式:
int bytesRead = inChannel.read(buf); //read into buffer.
buf.put(127);
flip(重要)
flip方法将Buffer从写模式切换到读模式。调用flip()方法会将position设回0,并将limit设置成之前position的值。
从Buffer中读取数据
从Buffer中读取数据有两种方式:
1.从Buffer读取数据到Channel。
int bytesWritten = inChannel.write(buf);
2.使用get()方法从Buffer中读取数据。
byte aByte = buf.get();
rewind()方法(重要)
Buffer.rewind()将position设回0,所以你可以重读Buffer中的所有数据。limit保持不变,仍然表示能从Buffer中读取多少个元素(byte、char等)。
clear()与compact()方法
一旦读完Buffer中的数据,需要让Buffer准备好再次被写入。可以通过clear()或compact()方法来完成。
如果调用的是clear()方法,position将被设回0,limit被设置成 capacity的值。换句话说,Buffer 被清空了。Buffer中的数据并未清除,只是这些标记告诉我们可以从哪里开始往Buffer里写数据。
compact()方法将所有未读的数据拷贝到Buffer起始处。然后将position设到最后一个未读元素正后面。limit属性依然像clear()方法一样,设置成capacity。现在Buffer准备好写数据了,但是不会覆盖未读的数据。
mark()与reset()方法
通过调用Buffer.mark()方法,可以标记Buffer中的一个特定position。之后可以通过调用Buffer.reset()方法恢复到这个position。
buffer.mark();
//call buffer.get() a couple of times, e.g. during parsing.
buffer.reset(); //set position back to mark.
equals()与compareTo()方法
equals()
当满足下列条件时,表示两个Buffer相等:
equals只是比较Buffer的一部分,不是每一个在它里面的元素都比较。实际上,它只比较Buffer中的剩余元素。
compareTo()方法
compareTo()方法比较两个Buffer的剩余元素(byte、char等), 如果满足下列条件,则认为一个Buffer“小于”另一个Buffer:
Selector(选择器)是Java NIO中能够检测一到多个NIO通道,并能够知晓通道是否为诸如读写事件做好准备的组件。因此一个单独的线程可以管理多个channel,从而管理多个网络连接。
Selector的创建
通过调用Selector.open()方法创建一个Selector
Selector selector = Selector.open();
向Selector注册通道
为了将Channel和Selector配合使用,必须将channel注册到selector上。通过SelectableChannel.register()方法来实现
channel.configureBlocking(false);
SelectionKey key = channel.register(selector,
Selectionkey.OP_READ);
与Selector一起使用时,Channel必须处于非阻塞模式下。这意味着不能将FileChannel与Selector一起使用(注意),因为FileChannel不能切换到非阻塞模式。而套接字通道都可以。
注意register()方法的第二个参数。这是一个“interest集合”,意思是在通过Selector监听Channel时对什么事件感兴趣。可以监听四种不同类型的事件:
这四种事件用SelectionKey的四个常量来表示:
如果你对不止一种事件感兴趣,那么可以用“位或”操作符将常量连接起来,如下:
int interestSet = SelectionKey.OP_READ | SelectionKey.OP_WRITE;
SelectionKey
在上一小节中,当向Selector注册Channel时,register()方法会返回一个SelectionKey对象。这个对象包含了一些你感兴趣的属性
检测channel中什么事件或操作已经就绪可以使用以下四个方法,它们都会返回一个布尔类型:
selectionKey.isAcceptable();
selectionKey.isConnectable();
selectionKey.isReadable();
selectionKey.isWritable();
Channel + Selector
从SelectionKey访问Channel和Selector很简单。如下:
Channel channel = selectionKey.channel();
Selector selector = selectionKey.selector();
附加的对象
可以将一个对象或者更多信息附着到SelectionKey上,这样就能方便的识别某个给定的通道。例如,可以附加 与通道一起使用的Buffer,或是包含聚集数据的某个对象。
selectionKey.attach(theObject);
Object attachedObj = selectionKey.attachment();
还可以在用register()方法向Selector注册Channel的时候附加对象。
SelectionKey key =
channel.register(selector, SelectionKey.OP_READ, theObject);
通过Selector选择通道
一旦向Selector注册了一或多个通道,就可以调用几个重载的select()方法。这些方法返回你所感兴趣的事件(如连接、接受、读或写)已经准备就绪的那些通道数。
select()阻塞到至少有一个通道在你注册的事件上就绪了。
select(long timeout)和select()一样,除了最长会阻塞timeout毫秒(参数)。
selectNow()不会阻塞,不管什么通道就绪都立刻返回(译者注:此方法执行非阻塞的选择操作。如果自从前一次选择操作后,没有通道变成可选择的,则此方法直接返回零。)。
select()方法返回的int值表示有多少通道已经就绪。
selectedKeys()
一旦调用了select()方法,并且返回值表明有一个或更多个通道就绪了,然后可以通过调用selector的selectedKeys()方法,访问“已选择键集(selected key set)”中的就绪通道。
Set selectedKeys = selector.selectedKeys();
当像Selector注册Channel时,Channel.register()方法会返回一个SelectionKey 对象。这个对象代表了注册到该Selector的通道。可以通过SelectionKey的selectedKeySet()方法访问这些对象。
Set selectedKeys = selector.selectedKeys();
Iterator keyIterator = selectedKeys.iterator();
while(keyIterator.hasNext()) {
SelectionKey key = keyIterator.next();
if(key.isAcceptable()) {
// a connection was accepted by a ServerSocketChannel.
} else if (key.isConnectable()) {
// a connection was established with a remote server.
} else if (key.isReadable()) {
// a channel is ready for reading
} else if (key.isWritable()) {
// a channel is ready for writing
}
keyIterator.remove();
}
注意每次迭代末尾的keyIterator.remove()调用。Selector不会自己从已选择键集中移除SelectionKey实例。必须在处理完通道时自己移除。下次该通道变成就绪时,Selector会再次将其放入已选择键集中。SelectionKey.channel()方法返回的通道需要转型成你要处理的类型。
SocketChannel channel = (SocketChannel) selectionKey.channel();
wakeUp()
某个线程调用select()方法后阻塞了,即使没有通道已经就绪,也有办法让其从select()方法返回。只要让其它线程在第一个线程调用select()方法的那个对象上调用Selector.wakeup()方法即可。阻塞在select()方法上的线程会立马返回。
如果有其它线程调用了wakeup()方法,但当前没有线程阻塞在select()方法上,下个调用select()方法的线程会立即“醒来(wake up)。
close()
用完Selector后调用其close()方法会关闭该Selector,且使注册到该Selector上的所有SelectionKey实例无效。通道本身并不会关闭。